博彩365

今天是:2019年10月31日 星期三 农历十月初七
博彩365 国民经济和社会发展统计公报

您所在的位置:政务公开 > 数据开放 > 博彩365 国民经济和社会发展统计公报

博彩365 2023年国民经济和社会发展统计公报
文章来源: 区统计局 更新时间:2024/06/28 13:12:47
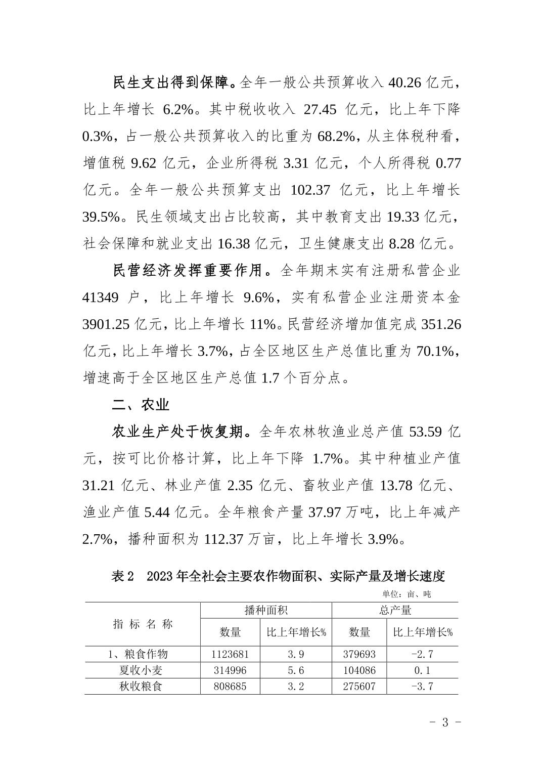
博彩365 2023年国民经济和社会发展统计公报_ 博彩365 国民经济和社会发展统计公报_ 博彩365(中国)官方网站